- 区域菜单
- 川渝钢铁行业共商“反内卷”大计,谋求协同发展破局之道——四川省建筑钢材企业反内卷研讨会在冶控集团鑫阳基地召开
- 张邦绪:破“内卷”要有为政府、有效市场双向发力
- 四川省钒钛钢铁产业协会二届七次理事会在达州召开
- 5月9日将在唐山召开钢铁行业供需对接活动
- 全球产能最大短流程钒电解液制备项目今在内江投运
- 国家八部门联合印发《新型储能制造业高质量发展行动方案》
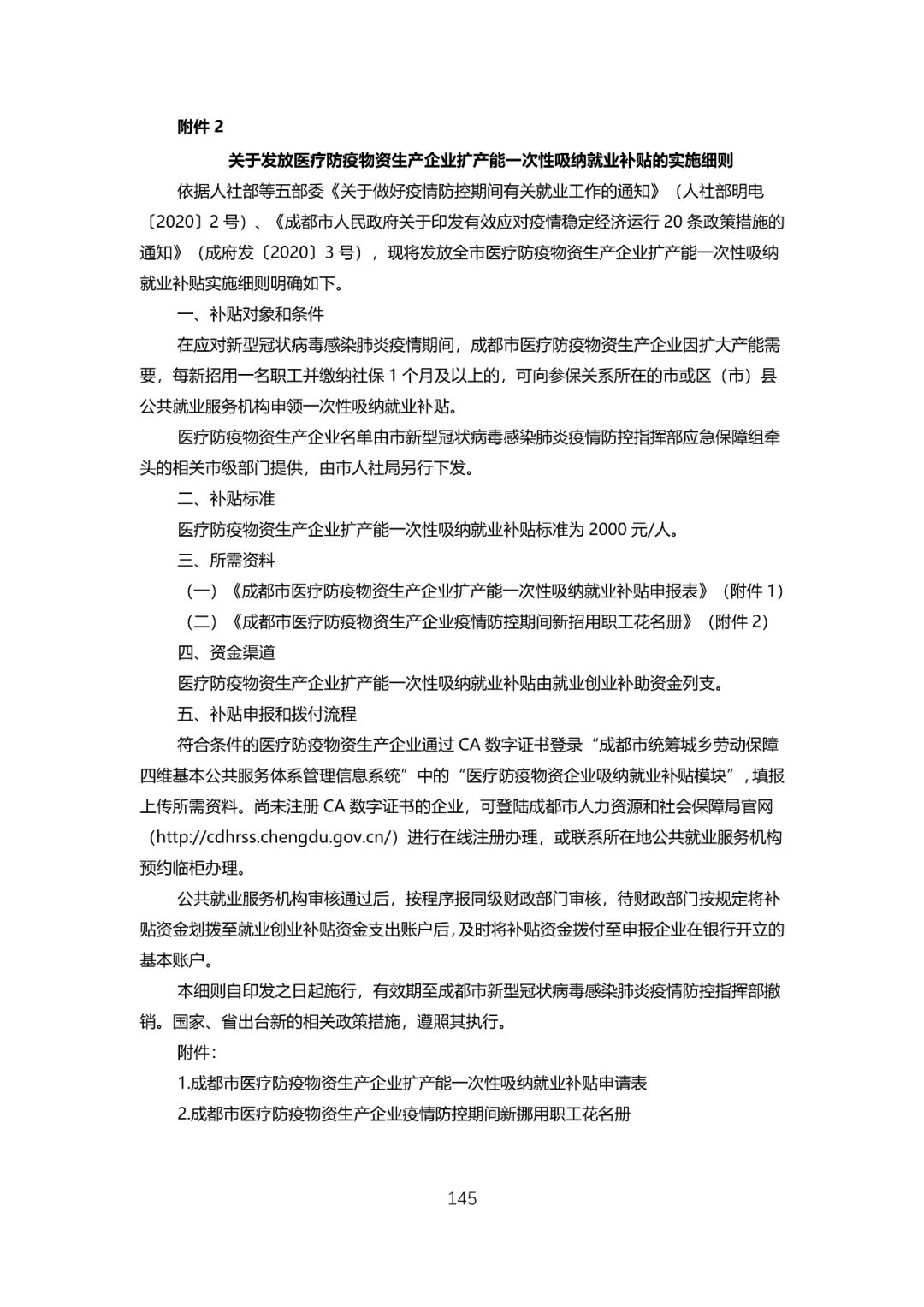
- 政府发文!加快钢铁行业将高危生产环节的设备更新为机器人、无人浇钢系统、智能行车系统等
- 国家发展改革委:西部地区鼓励类产业目录(修订征求意见稿)电弧炉短流程炼钢为新增鼓励类产业
- 致敬!他们获得2024四川省五一劳动奖→
- 一季度部分钢企经济运行座谈会召开——审时度势 顺势而为 共护行业平稳健康有序运行
- 李拥军:钢铁企业要侧重于三点:技术、成本和绿色化转型
- 张永杰:企业根据自身流程特点和技术装备特点,组织加快成熟领先的技术应用
- 七部门发文推动工业领域设备更新
- 四川钒钛钢铁资源丰富 可以组织研发哪些产品加速形成新质生产力
- 两部门关于开展2024“三品”全国行活动的通知
- 自然资源部相关司局负责人解读《关于进一步加强绿色矿山建设的通知》
- 坚持“三定三不要”原则 钢材价格才能打赢“翻身仗”
- 央视《发展新质生产力观察》报道中国钢铁向新向绿蜕变 ,走进湖南钢铁看“定海神钢”是怎样炼成的
- 经济日报:钢铁业迈向更高水平动态平衡
- 张龙强:2023中国钢铁“画像”
- 新春干劲足!8省市公布90个钢铁项目
- 四川省经信厅召开促进钒电池储能产业高质量发展实施方案座谈会
- 组团参加2024德国汉诺威工业展览会HANNOVER MESSE,抢占国际工业市场合作机会!
- 涉及钢铁 | 鼓励、限制和淘汰产业目录明确,2月1日起实施
- 2023年中国钛白粉市场年度报告
- 何文波:中国钢材消费总量已达峰,消费结构不断优化
- 2023年中国钛矿市场年度报告
- 何文波:审时度势 系统策划 推动钢铁转型升级和高质量发展
- 四川钒钛61亿元竞得红格南矿
- 石洪卫:未来钢铁企业格局主要由这4类企业组成
- 我国最大钒钛磁铁矿采矿权11月将拍卖!
- 四川工业“碳达峰”有了路线图 “两步走”2030 年前“达峰”
- 畅通交流渠道 深化合作共识——钢协会员单位2023年办公室主任会议召开
- 欧洲钢铁工业应对能源危机的关键路径
- 张海登:汇聚新型工业化力量,全力促进钢铁稳增长
- 中国钢铁工业协会2023年三季度信息发布会提出——行业运行基本平稳 高质量发展有序推进
- 攻破世界级难题!超微细粒级钛铁矿强回收创新工程在攀枝花试车
- 欧盟碳边境调节机制(CBAM)尘埃落定
- 绿色低碳转型助推螺纹钢产业高质量发展——2023年螺纹钢产业联盟年会召开
- 6大亮点!首个全国生态日,四川工业亮出绿色低碳成绩单
- 28家上市钢企1-6月利润排行榜
- 如何支持引导电炉炼钢有序发展?
- 从国内外发展对比看我国电炉炼钢未来竞争潜力——我国电炉短流程炼钢发展研究报告(上)
- 这两件事如果办不好,钢铁行业就不会有好日子过!
- 专家预测:钢结构住宅的占比将有望提升至30%~50%
- 统计局:2023年5月中国粗钢产量9012万吨,同比下降7.3%
- 中央决定:免去陈德荣中国宝武董事长职务,胡望明接任!
- 5月份国民经济数据公布!
- 发改委、工信部等多部门全力支持铁矿石项目开发建设提速
- 四川、云南、贵州钢铁企业密集调整螺纹钢规格组距价差!
- 全国钒钛磁铁矿综合利用标准化技术委员会秘书处赴疆考察钛资源综合利用情况
- 骆铁军:全产业链协同发力创造钢结构建筑业发展新时代
- 2023“寻找最美绿色钢城” ,四川省钢铁企业哪几家入选?
- 四川十部门发文:聚焦六大重点任务,绘制绿色低碳技术装备产品推广应用“施工图”
- 卢卫生:总结经验,形成合力,做实做好国内铁矿项目开发工作
- 世界钢协:2022年全球粗钢总产量18.85亿吨
- 国家发改委:研究制定建设全国统一大市场标准指引
- 国家发展改革委:推动煤电、钢铁、有色、石化、化工、建材等行业节能降碳改造
- 1-4月份钢铁业利润同比降99.4%,多家百亿钢企深陷亏损泥潭!
- “中国钒电之都”——攀枝花市公布钒电池储能产业发展规划(2023-2030年)
- 鞍钢集团收购凌钢集团股权案公示
- 四川省2022年落后产能退出情况公示
- 骆铁军:发展电炉炼钢要把握好“四化”原则
- 四川省战略性新兴产业集群巡礼——攀枝花市钒钛新材料产业集群
- 千锤百炼锻“好钢” 看电炉短流程炼钢的“四川作为”
- 大趋势及其对全球钢铁工业的影响
- 中国矿业报:应加快建立长期、稳定、高效、多元的资源保障体系
- 工信部最新确定名单!我国钢铁企业“绿色工厂”增至116家
- 重磅!鞍钢集团再签一家钢厂,产能已达6900万吨!
- 2023年2月全国钢铁产量
- 中国宝武“零碳钢厂”开工!新建100吨电炉+薄带连铸连轧产线!
- 政府工作报告增强钢材市场信心
- 2023全国两会最强“声音”—钢铁篇
- 赵民革代表:建议恢复高端钢材产品出口退税
- 刚刚,国家发改委发声,信息量极大!
- 不打招呼,部长从北京出发,直奔现场!造假者当场被发现,有人还被刑拘
- 国家能源局对支持川渝加快推进新型储能发展建议的回复
- 省级钒钛新材料产业集群布局攀枝花
- 攀钢与陕钢集团签订战略合作协议
- 2022年全国粗钢产量10.13亿吨(附各省钢产量排名)
- 2023年全国两会 | 钢铁行业代表委员名单
- 重磅!29家钢企利润排行榜!
- 开局两年多,中国钢铁行业“双碳”工作进展如何?
- 四川化工集团推进内江市100MW/400MWh全钒液流电池储能电站项目
- 坚持资源节约和指标引领 四川钒钛钢协含钒钛渣钢、渣铁原料电炉冶炼能耗限额团标发布
- 乘势而上、聚势谋远 以新型工业化为主导推动四川省电炉短流程炼钢行业高质量发展
- 两部门:鼓励电力用户与新能源企业签订年度及以上的绿电交易合同
- 发展形势严峻!钢企有哪些转型升级、提质增效的好做法?
- 电炉钢生产力布局图上的发展“密码”
- 王国栋院士:钢铁产品创新十年成绩显著
- 中钢协:紧盯下游用钢行业需求变化,加快推进“基石计划”
- 快讯!中国42家钢铁企业利润排行榜!
- 2022,钢铁行业形势分析
- 这一省规定新建钢铁项目短流程工艺不得低于200万吨/年!支持企业兼并重组和产能整合
- 沙钢集团收购南钢股份60%股权!不超过160亿!
- 中国宝武再扩张!增资开建新钢厂!
- 五家行业协会联合发起——钢结构建筑工业制造工作委员会成立大会召开
- 中钢协第六届会员大会第四次会议凝聚共识——以钢铁工业稳增长的优异成绩,迎接党的二十大胜利召开
- 下半年这样“拼”!经济和信息化厅全力以赴拼经济搞建设,推动工业经济稳定运行
- 铁矿553 国家统计局数据显示2022年上半年前5个月,我国钢铁行业整体利润同比下降56%
- 我国上半年出口成品钢材3346万吨 同比下滑10.5%
- 社论:认清形势 加强自律 坚持高质量发展
- 张希良人民日报撰文:积极发挥碳市场的重要作用
- 投资100亿!建龙在伊春规划建设钒钛生产基地!
- 钢企亏损面持续扩大!7000万吨钢铁联合体:有序限产10%-30%!要做好应对长周期低迷的准备!
- 46家钢企超低排放改造公示情况一览
- 宝钢、鞍钢、河钢、包钢、华菱钢铁……32家上市钢企核心竞争力分析
- 2022“寻找最美绿色钢城”评选结果揭晓,川内钢企攀钢、德胜、达钢分别评为......
- 2022年冶金科技奖专业评审结果公布!
- 攀西钛资源利用率突破35%大关
- 4月粗钢产量已出炉
- 人民日报刊文:钢铁业,稳步迈向中高端
- 先进制造业集群现代科技支撑体系建设研究
- 钢厂大范围降价,钢价延续跌势
- 李新创:从全面加强基础设施建设看今年钢材需求
- 生态环境部曝光:央企下属钢铁企业新建钢铁产能严重违规,以小建大......
- 攀西地区首台全钛压力容器诞生
- 2021中国冶金矿山企业50强排行榜!宝武资源、鞍钢矿业、太钢矿业、首钢矿业、建龙矿业...
- 何文波谈中国钢铁的绿色发展之路
- 国务院安委办通报:包钢7死火灾事故,施工方野蛮作业、抢工期、缺灭火设备...
- 鞍钢矿业成功发行我国铁矿行业首单绿色债券
- 发改委:2022年将继续压减全国粗钢产量,确保实现全国粗钢产量同比下降
- 中国非“钒” 千姿百“钛”
- 中纪委:针对铁矿石、动力煤等大宗商品价格大幅上涨情况,我们及时督促证监会党委和大连商品交易所党委认真履行一线监管责任
- 中共中央 国务院关于加快建设全国统一大市场的意见
- 疫情下的废钢行业分析
- 从全球粗钢产量与消费量看铁矿石价格演变
- 长流程钢厂通过哪些方法降碳?
- 中国宝武出资29.99亿,国家绿色发展基金的首支钢铁领域子基金,国内规模最大的碳中和主题基金落地!
- 方大特钢设立100亿钢铁基金,已有明确并购标的!却有40%股东反对...
- 刚刚,国家市场监督管理总局发布“2021年建筑材料产品质量国家监督抽查情况通报”
- 省委书记眼中的“双碳”转型
- 碳中和补贴政策汇总(截至2022年3月)
- 氢能产业发展中长期规划(2021-2035年)
- 钢铁行业重大问题研究座谈会上,各钢厂都提了哪些建议?
- 投资超200亿,年产值百亿以上,国内最大单体铁矿将于今年开工建设!
- 孙朝晖委员:希望科技体制改革相关举措能加快落地
- 两会声音:全钒液流储能等绿色低碳技术已取得很好进展
- 青山集团调货大反杀!欧洲钢铁协会慌了:希望LME保持镍交易关闭,直到价格恢复稳定!
- 四川钢厂全面推行直条钢筋理论重量交货
- 何文波委员:充分发挥钢铁材料高效、循环、绿色特性 大力推广装配式钢结构住宅建设
- 全国人大代表吴洪英:绿色税制引领“钒钛之都”绿色转型
- 重磅!安钢集团混改最新消息!
- 骆铁军:推动“基石计划”,提升我国钢铁行业资源保障能力
- 40号财税新政执行在即 多家钢厂发布废钢采购需提供发票通知!
- 俄罗斯突袭乌克兰!钢厂纷纷停产,运输中断!安塞乐米塔尔:将最大限度减产!
- 俄乌冲突威胁钛金属供应链
- 国家发展改革委、市场监管总局联合召开专题会议研究防范铁矿石过度囤积工作
- 沙钢、鞍钢营收破3000亿!20家钢企2021年营收出炉!
- 钢铁业构建发展新格局,难在哪儿?如何突围?
- 6家钢厂新建炼铁795万吨!5座高炉、4座转炉、2座电炉…
- 中冶赛迪超级电弧炉:短流程高效低碳冶炼新装备
- 制造业数字化转型推进路径及方式
- 废钢铁退税30%进一步规范!3月1日起执行
- 钒钛钢协调研组深入在攀副会长单位开展专题调研
- 2021年中国粗钢产量10.33亿吨!顺利完成年度减产任务
- 河钢乐亭钢铁、纵横丰南钢铁、津西钢铁获批环保A级绩效企业!
- 今年四川700个省重点项目,要修这些机场、高铁、公路……
- 中钢协第六届会员大会三次会议提出——以高质量发展的新业绩迎接党的二十大胜利召开
- 发改委产业司夏农谈2022年推动钢铁行业高质量发展
- 工信部原材料司吕桂新:坚持稳中求进,推动钢铁行业高质量发展
- 2021:钛不平凡
- 全国已有34家钢企完成超低排放改造!
- 四川德胜、成渝钒钛拟分别新建一座100t提钒转炉!
- 19省市发布钢铁产能置换方案,新建炼钢产能7643.65万吨
- 中国稀土集团成立,董事长是?
- 2021年我国投产的31座高炉汇总!
- 工信部:落实有色金属、钢铁等行业碳达峰方案
- 5家钢厂被点名!中央环保督察通报!
- 两部委发文振作工业经济运行
- 中国宝武半年内连续12次减持马鞍山钢铁股份!持股比例已降至38.97%
- 央行降准释放万亿资金,钢价追涨需谨慎
- 四川钢厂集体发布关于计重方式调整告知函
- 辩证看待高耗能行业
- 生态环境部大气环境司副司长:几个钢铁大省没有一家钢企完成超低排放改造
- 废钢加工准入企业新增113家(附全名单)
- 四部门发布指导意见:支持广州期货交易所建设碳期货市场
- 让“工业的牙齿”更“硬气” 四川培育万亿级先进材料产业
- 打造沿海、内陆两大钢铁产业基地!山东省“十四五”最新规划出炉!
- 2021年10月我国粗钢产量7158万吨,同比下降23.3%,四川省如何......
- 限产30%!今日起执行!为期4个月!涉及河北所有钢企!
- 四川省“诚信企业家”“诚信企业”评选活动云端表扬大会拟于12月1日上线
- “钒”上小做加法 “碳”上大做减法,推进含钒钢筋应用刻不容缓
- 李新创:钢铁行业热点问题及2022年发展态势
- 37家上市钢企前三季度实现净利超千亿元
- 生态环境部:钢铁业错峰生产方案制定是否常态化尚不确定
- 多措并举 能源供应有保障
- 夏农:对钢铁产能违法违规行为,要始终保持零容忍高压态势
- 加大标准推广力度 扩大含钒高强钢筋应用
- 推进减碳进程 四川呼吁加大推广应用加钒钢材
- 近期钢企产能置换、出让情况汇总
- 2021四川民营企业100强榜单出炉!看看哪些钒钛钢铁企业在其中
- “西南钢王”赵忠玉
- 怎么办?四川区域生产企业尚有3%钢筋产品存在质量不合格问题
- 发挥钢企主体作用 自觉控制钢材出口总量
- 历史时刻!昆钢本部钢铁生产基地永久性停产
- 重磅!废钢铁产业“十四五”发展规划发布!目标是废钢比30%,准入企业年加工能力2亿吨
- 2021年中钢协地方行业协会负责人座谈会召开
- 持续6个月,钢铁错峰生产范围扩大!重点区域2021-2022年秋冬季大气污染综合治理攻坚方案(征求意见稿)发布!
- 财政部原部长楼继伟:目前缺乏足够废钢,全面推广短流程制钢是不现实的!
- 内蒙古3家钢企产能置换方案被撤销!涉及炼钢产能320万吨
- 2021年8月我国出口钢材505.3万吨,同比增37.3%
- 46.11亿!攀钢钒钛收购西昌钢钒100%股权!
- 871家钢铁企业,这237家排污许可有重大问题!
- 山东省:鼓励高炉-转炉钢企转电炉!
- “双控”下,下半年我国铁矿石进口量同比将减少1.5亿吨以上
- 重磅!中国或将诞生2亿吨钢铁“巨无霸”!
- 第二轮第四批中央生态环境保护督察全面启动 进驻五省两央企(附电话和邮箱)
- 发布“3+2+1”成果!四川这场气候变化研讨会干货满满
- 张瀑:助力双碳目标,装配式建筑路在何方?
- 瑞典钢铁公司宣布世界首批“绿色钢材”诞生
- 正确把握政策导向,共同维护出口秩序——钢铁行业出口自律倡议书
- 展望!双碳目标下的钢铁产业
- 钛产业的春天!一种钛产品去年产量大增今年又现大增长
- 四川省“诚信企业家”及“诚信企业”评选活动网络投票正式开始啦!快来选出你心中的“诚信企业”
- 中国冶金报专访报道:压减粗钢产量势在必行,既要严格落实,又要确保优胜劣汰
- 关于河南省11家企业铸造产能置换方案的公示
- 生态环境部官员:钢铁减产不是做数据游戏,要落实到产线和时间段
- 杨海峰:打造西部钢企高质量发展标杆
- 新天钢、德龙集团董事长丁立国透露可能参与西芒杜铁矿的开发
- 重磅!5家钢企新建2座4000m³高炉、1200m³高炉1座!110t转炉1座!
- 近日起实施!钢铁关税再次调高到底释放何种信号?
- 陈德荣:为中国钢铁高质量发展鼓与呼
- 陈德荣任中钢协轮值会长
- 6月工业企业利润增势缘何趋缓?专家这样看
- 震惊!山西钢铁行业去产能弄虚作假,18个钢铁产能置换项目17个不符要求!
- 中央点名!北海市、防城港市不顾产业布局现状和规划要求,争抢钢铁项目落户!
- 生产“地条钢”,5人被罚!
- 2021年上半年四川生铁、粗钢、材产量均实现正增长
- 重磅!1.5亿吨钢铁航母起航:中国宝武拟重组山钢集团
- 全国碳市场将于7月16日开市,生态环境部最新回应!
- 上半年我国累计进口铁矿石5.6亿吨,均价165.88美元/吨
- 惨烈!全国各大钢铁厂纷纷停产减产!确保2021钢产量同比不增加
- “双碳”背景下钢铁企业开展绿色制造体系申报工作的建议
- 中国钛白粉新增产能超360万吨 产能过剩将导致供需逆转
- 李新创:推进中国钢铁行业低碳发展的碳排放标准思考
- 100多家钢企超低排放不达标!
- 专访郝际平:发展装配式钢结构建筑,必将是我国住宅产业化发展的必由之路
- 国务院安委办暗查暗访:2家钢铁厂查出12条重大隐患
- 李新创:回顾与展望——加快中国钢铁高质量发展
- 钢价大起大落非常态,未来价格将回稳
- 钢价大起大落 业内认为未来价格将回调趋稳
- 国家发改委等五部门约谈提醒大宗商品重点企业!铁矿石一度跌超9%,螺纹跌约7%!
- 4月份全国粗钢、生铁、钢材产量均同比增长,四川省情况怎样?
- 重整达州钢铁后,方大集团又布局万亿级产业!
- 刚刚,钢铁行业优秀品牌企业已出炉
- “瘦身钢筋”竟流入学校、保障性住房?多地严查“问题钢筋”
- 黄强省长强调:坚决打好巩固提升生态环境质量硬仗
- 工信部:将积极采取举措稳定原材料价格
- 中央出手强力整改!辽宁省2014年后续建330万吨违规炼铁产能...
- 严查!“地条钢”“瘦身钢筋”,让不合格“建筑用钢材”无处遁形
- 《钢铁行业碳达峰及降碳行动方案》上报待批、钢铁企业影响几何
- 起拍价仅202.5万!西南不锈钢破产12.95亿应收账款今天公开拍卖!
- 大增!四川这三家钒钛上市公司一季度业绩答卷优秀
- 快来看!一等奖论文都说了啥?
- 董才平向总理建议:限制出口钢坯钢材、放开国内铁矿开采,少采购进口矿
- 董才平答总理问:建议限制出口钢坯钢材、放开国内铁矿开采,少采购进口矿
- 连续查处,已控制27人,“3.15”晚会曝光废旧钢筋变身“瘦身钢筋”流入市场
- 为应对京津冀重污染天气,生态环境部有哪些动作?
- 全国政协委员孙朝晖:建议加快攀枝花红格南矿区开发利用将其调整为“国家规划矿区”
- 李新创:差别化管控促进钢铁工业高质量发展
- 全国政协委员何文波谈钢铁行业碳减排、控产量等热点问题
- 工信部:我国提前两年完成“十三五”钢铁行业去产能1.5亿吨目标
- 2020年各地粗钢产量出炉,河北省位居第一
- 重组 中国钢铁业发展的主题词
- 2021年将启动第二轮第三批中央环保督察!@企业赶紧对照自查,加强环保规范化管理!
- 中国宝武重组昆钢控股,产能有望增至1.6亿吨
- 2020年四川及全国钢铁行业运行情况
- 宝武兼并山钢,中国钢铁行业兼并重组在路上
- 西北联合钢铁有限公司成立,中国钢铁产业聚合发展持续加速
- 工信部:四大举措,确保2021年钢铁产量同比下降
- 河北钢铁产业转型升级又有新举措
- 中信特钢再出手,成功入股350万吨规模天津钢管!将积极关注行业收购兼并机会!
- 2020年全国粗钢产量10.53亿吨,同比增长5.2%
- 2020年中国钢铁产业进出口:一降两升,进多出少
- 五部门联合发布《再生钢铁原料》(GB/T 39733-2020)标准,进口“废钢”首单签订!
- 大商所连发三公告剑指铁矿石 严控市场外部输入风险
- 骆铁军:钢铁行业“十四五”应 重点关注四方面问题
- 生态环境部:全国约6.1亿吨左右的粗钢产能正在实施超低排放改造
- 钢铁研究总院钒应用技术推广中心正式成立
- 发改委:钢铁行业2020年1-8月运行情况
- 重磅!青山、沙钢、建龙、中天、敬业、津西等入选2020中国民企500强!
- 工信部召开热轧带肋钢筋质量分级方案启动及宣贯会
- 2021年起 将全面禁止固体废物进口废钢不受此影响
- 中央第二轮环保督查将启动!附:企业应对手册
- 钒钛钢协专家委员会主任参加全国政协会议提的建议,何以引起四川钒钛钢企共鸣
- 孙朝晖委员:推动钒钛关键核心技术攻关
- 孙朝晖委员:建议全国“一盘棋”坚定不移地推进贯彻执行钢筋新国标
- 五一小长假结束 废钢涨势还能延续多久?
- 世界钢铁协会北京代表处首席代表钟绍良:新冠疫情爆发对中国钢铁行业的影响
- 张龙强:制度有优势、政策有空间,助推钢铁二季度回暖、下半年向好
- 2000万吨!打造全球临海最大精品钢铁基地!首钢京唐、唐钢大成不锈钢、燕钢、文丰、唐银搬迁项目齐聚曹妃甸!
- 国家标准化管理委员会秘书处关于开展“标准云课”公益讲座活动的通知
- 重磅!全国在建、拟建九大千亿级钢铁产业集群!
- 今年全球钢材消费预降9%,中国钢铁怎么办?
- 工信部:2019年焦化行业运行情况
- 废钢协会呼吁:内外兼顾 互利互惠 推进钢铁产业链健康协调运转
- 复工复产有难题?这场发布会为你解答!
- 2019年全球钒市场分析
- 钢协适时提出钢铁产品出口退税调整意见并被采纳
- 全球疫情对钢铁业影响有多大?
- 央视聚焦:减免税+精准服务,提振企业复工复产信心
- 外出活动需佩戴口罩吗?华西专家建议这12种情况可以不戴
- 汇算清缴延期!3月31日前所有人必须先完成这些事!否则影响......
- 最新放假通知!劳动节放5天
- 2019年钢铁行业运行情况
- 符合条件的企业,减免社保费是否需要专门提交申请?
- 新冠肺炎疫情期间企业扶持政策汇编
- 国新办:十举措加快物流业恢复发展、让各方切实共享收费公路免费通行政策的红利
- 中国钢铁工业协会党委书记何文波一行莅临规划院指导工作
- 四川省委副书记、省长尹力到昆钢楚丰新材料集团攀云钛公司调研
- 国务院发布重要通知!
- 唐山已有7家钢企安排3月份停限产
- 新材料产业发展特征与趋势
- 《地方标准管理办法》自2020年3月1日起施行
- 2019年各省份粗钢产量排行榜出炉
- 德胜等钢材库存达历史峰值、达钢销售几乎停滞、攀钢订单需求大幅减少...
- 24例!湖北以外有反弹,真的不能松劲!
- 成都深夜通知!各单位对员工全时段管理,实行“两点一线”上下班模式
- 骆铁军、张锦刚、陈少慧与媒体记者热问热答 ——中国钢铁工业协会举行2020年首场信息发布会
- 钢厂后续减产力度如何?铁矿石市场再次紧平衡?钢协有关负责人解读热点问题
- 抗疫小课堂——复工上班,如何做好个人防护?
- @所有钢铁企业,抗击疫情,这些利好政策请查收!
- 成都市人民政府办公厅关于印发成都市进一步加强疫情防控物资生产供应保障十二条政策措施的通知
- 四川:持有健康证,省内到达目的地不需要再隔离
- 战“疫”,四川环境执法“有方,有道”
- 疫情给钢企进出口造成哪些影响?
- 一波又一波驰援从未间断!钢企最新援助一览(截至2月17日)
- 习近平:把生物安全纳入国家安全体系
- 一部动漫告诉你:支持新冠肺炎疫情防控税收优惠政策有哪些?
- 疫情防控期间全国收费公路免收车辆通行费
- 八看、六查、三问!企业复工疫情防控工作自评检查要点!
- 控疫情 稳经营 决胜全年任务目标——中国钢铁工业协会党委书记何文波访谈录
- 疫情防控期间复工复产,税务部门多项举措为企业解难纾困
- 废钢市场行情周报(11月9日~11月15日)
- 应急管理部:11月下旬起对钢铁、铝加工行业开展安全生产执法抽查
- 陕晋川甘建筑钢企高峰论坛2019年理事长会议在西安召开
- 工信部吕桂新:发挥标准“硬约束”,整改后仍不达标产能要坚决出清
- 如何推进装配式建筑工业化部品部件产业高质量发展?经信厅、住建厅等5部门联合发布指导意见
- 国家发改委发布2019产业结构调整目录 涉及钢铁类70项
- 钢铁要走出“增产不增效”怪圈
- 工信部:将从四方面支持特钢产业发展
- 国家发展改革委举行10月份新闻发布会 介绍宏观经济运行情况
- 降!降!降!降!降!降!油价迎年内第六降:加满一箱油省了…
- 2019年三季度全国工业产能利用率为76.4%
- 攀枝花钒钛新城建设最新进展来啦!
- 河钢集团党委书记、董事长于勇正式就任世界钢铁协会主席
- 创新引领 高质量发展 建设钢铁强国 ——第十二届中国钢铁年会北京召开
- 最新!九江、鑫达、荣信、松汀、津西等钢企新一轮限产方案出炉!
- 方大钢铁将参与重整达钢集团!
- 突发!工地停工、钢铁企业限停产!货车停运!29个地区集体预警!
- 2019年9月中旬流通领域重要生产资料市场价格变动情况
- 中国钢材价格指数西部(陕晋川甘论坛)螺纹钢价格指数在西安发布
- 加快“两城”建设•推动高质量发展攀枝花钒钛新城和攀西科技城投资合作推介会在蓉隆重举行
- 何文波:怎样看待新中国钢铁工业科技创新成就和努力方向
- 1808亿!四川8条高速、21条公路集中开工(附中标单位)
- 定了!邯钢搬迁到涉县!新建3700立、3200立高炉各1座!
- 徐匡迪:要提高钢铁生产中短流程的比例
- 信息技术服务标准化专题会议在成都软洽会期间成功举办
- 昆明钢铁集团有限责任公司产能出让情况已公示
- 唐山警方利剑出鞘铁腕治污 在钢企中形成强烈反响和巨大震慑
- 钒钛市场7月份回顾及8月份影响因素
- 钢铁业推行“公转铁”的利弊分析及策略建议
- 上半年钢铁行业运行情况
- 外交部回应“美方声称加征关税”:不会接受任何极限施压和恐吓讹诈
- 中国最大特钢集团重组获有条件通过 特钢航母即将起航!
- 首次!唐山市38家钢铁企业分9类进行限产!
- 2019中国钒业论坛8月8日在攀枝花举行
- 生态环境部:达到超低排放A级企业今冬不再停限产
- 四川提出以“工业互联网”助推先进制造业发展
- 5G助阵,陈德荣远程“一键炼钢”成功!
- 禁止一刀切 钢铁煤炭水泥等15个行业将开展环保分级评价
- 国家统计局发布6月工业产品产量,粗钢产量同比增长10%
- 上半年,四川省规模以上工业增加值同比增长8.2%
- 刘炳江:坚决不允许把环保投入不同的企业放在一起竞争(附文)
- 2019年6月份工业生产者出厂价格同比持平
- 70年风雨同行,看新华社记者笔下的钢铁史诗!
- 烟气脱硫脱硝技术大汇总
- 第二轮第一批中央生态环境保护督察近日将启动
- 河北胜宝钢铁跨区域转移至江西拟建400万吨钢铁项目撤销!
- 重磅!超1亿吨,我国钢铁沿海基地项目布局雏形显现!(附产能分布地图)
- 钢厂耳塞、口罩、防护面罩、防护眼镜应该怎么佩戴
- 2019年垃圾分类全面启动 全产业链的固废处置模式将受益
- 唐山召开全市钢企停限产部署会,要求认清形势,确保停限产到位!
- 问政山东:钢铁布局调整,邹平多家钢企1000万吨产能为何“按兵不动”?
- 62岁钢铁厂员工在工作时摔倒身亡,高院:不能认工伤!| 劳动法库
- 去产能倒逼钢铁煤炭业加速兼并重组
- 特殊钢——钢铁强国的重要标志
- 烟囱冒的白烟、黑烟、黄烟、火烟、彩烟?哪些是在排放污染物?
- 电炉炼钢行业又添新军!鑫汇冶金拟新建110t、100t电炉各一座!
- 第七批废钢铁加工准入企业申报工作已经全面展开
- 重磅!中国宝武重组马钢集团,马钢集团 51%的股权无偿划转给中国宝武
- 方大特钢爆炸事故已致2死8伤,其中6人病危!4年10起死伤事故致12人死亡
- 天津:江天重工、天丰钢铁、轧三钢铁整体退出,保留4家钢企!
- 我国在建的36个钢铁项目部分最新进展
- 首钢股份环保部部长:千万吨大钢厂超低排放改造至少需要投资20亿元!
- 关注钒市:钒市场分析与展望
- 积极引导电炉炼钢健康有序发展——2019(第二届)中国电炉炼钢科学发展论坛在京召开
- 宁夏银川市钢铁、有色等产业退城搬迁工作方案出台!
- 三大挑战制约特钢高质量发展
- 徐州528万吨钢铁项目6月开工!英国2.5万人钢铁厂恐倒闭!
- 我国钢铁工业的发展历程与思考!亲历宝钢建设、首钢搬迁、钢铁行业结构调整等重大决策!
- 中国钢铁产业税负偏重,在公平、合理税负问题上值得研究
- 中对美加征关税涉及到的钛产品详单
- 北科大教授:我国炼铁生产现状及原料技术进展
- 我国重点钢企废钢年消耗量超1.4亿吨
- 美国加税对中国钛白粉市场的影响
- 2019年度中国钢铁品牌榜
- 商务部:若美方关税付诸实施,中方将不得不采取必要反制措施
- 国务院常务会议:在冶金等行业开展粉尘危害整治
- 河北省冶金行业安全生产专项整治方案已发出
- 成都长峰钢铁集团技改项目新建50t、100t电炉环评公示
- 全省减税降费助推工业高质量发展现场会在德阳市举行
- 左更:今年全球优质铁矿石产量将新增6000万吨
- 中国宝武与中国联通签约合作:5G将如何改变钢铁行业
- 《促进钢铁行业兼并重组指导意见》将发布 解决当前阻碍钢铁业兼并重组的难点问题
- “钒合金在钢筋中的应用“研讨会圆满成功
- 电力助推全省“5+1”现代产业体系建设座谈会在国网四川省电力公司召开
- 社保“双降”!国务院正式宣布!缴费基数和费率统统下调!企业负担再次减轻!
- 2月份全球粗钢产量同比提高4.1%
- 河北省100多家钢企产业搬迁转移新动向,辽宁朝阳全力承接打造凌钢千亿级产业集群
- 废钢期货上市在即,有这一篇就够了!
- 攀枝花市水电消纳产业示范区建设战略合作协议在蓉签约
- 重磅文件连发 增值税实质性减税政策落地
- 兼并重组,河北省7家民营钢企产能超千万吨!优化布局,这10几家钢企将搬迁转移!
- 四川省“5+1”产业金融推进大会暨重点项目推介会召开
- 国家市场监管总局公告210家钢企获2018年钢材产品许可证
- 25家钢厂公示产能置换项目,淘汰5069万吨,新建5643万吨!
- 长鑫不锈钢水管成功收购四川嘉财管业
- 混改深化 新国企再造“经济脊梁”
- 高祥明:建议中央设立专项资金、地方按比例设立配套资金,支持钢企实施超低排放改造
- 中国钢铁未来发展趋势
- 唐山瑞丰钢铁出让20万吨炼铁产能至四川省
- 《钢铁企业超低排放改造工作方案》4月前发布!
- 关于金融乱象、网约车、减税降费……部长们回应了!
- 刚刚!政府工作报告送你9大红包,影响近14亿人!
- 钒钛市场2月份回顾及3月份影响因素
- 重磅!好消息!!运管、路政将全国撤销!!
- 脱硫方法有哪些?
- 环境部:环评法修改后环评绝不会“刀枪入库”“马放南山”
- 1月份全球粗钢产量1.467亿吨 中国产量占比51.12%
- 建废品回收分拣中心,已正式出台了!
- 李新创院长做题为“中国钢铁工业发展趋势”主题报告
- 徐文立:能否巩固好钢铁去产能成效,直接关系到钢铁行业供给侧结构性改革能否取得成功的关键
- 清理拖欠民营企业中小企业账款阶段性工作吹风会今日召开(附实录)
- 钢厂“四不伤害”你掌握了吗?
- 废钢一周价格汇总
- 彭清华走访4个省直涉改部门,分别提了哪些要求?
- 五部门就办理环境污染刑事案件联合发文
- 2018年钢铁行业运行情况
- 国内不少钢企正谋划跨区域、跨省份、跨所有制兼并重组
- 2018年有色金属行业运行情况及2019年展望
- 发改委:“十三五”钢铁、煤炭去产能主要目标任务基本完成
- 张邦绪:四川钢企联合重组是大势所趋
- 2019年四川省冶金社团座谈会在成都召开
- 钢筋新国标实施2个月 业内探寻如何控成本
- 2019年,这些费用统统减免!
- 五部委最新公告:废钢进口又进一步收紧!
- 中国钢铁行业庆祝改革开放40周年高峰论坛在鞍钢举行
- 潮起钢铁 不惑奋斗
- 12月中旬五种钢材社会库存合计945.36万吨,11月钢材产量9424万吨
- 部际联席会议:对钢铁产能违法违规行为保持零容忍高压态势
- 全国环保厅局长会达共识:禁止“一刀切”,但要敢于“切一刀”
- 关于加快构建“5+1”现代产业体系推动工业高质量发展的意见
- 冶金规划院研究发布“2019年我国钢铁需求预测成果、全球钢材需求预测成果”
- 2018年11月中国制造业采购经理指数小幅回落 非制造业商务活动指数继续保持扩张
- 生态环境部公告123家严重超标的重点排污单位名单对其中28家长期超标的实行挂牌督办
- 钒钛市场2018年11月份回顾及2018年12月份影响因素
- 我省四大“组合拳”推动企业要素成本实质下降
- 冶金工业规划研究院院长李新创:虽行业回暖钢企应保持清醒头脑
- 四川出台“民营经济20条” 含金量满满!并表彰100名优秀民营企业家和100户优秀民营企业
- 产业转移指导目录(2018 年本)
- 祝贺!这些民营企业家和民企受到省委省政府表彰
- 重磅!工信部划定全国各省市钢铁产业转移红线 多地禁止承接钢铁产业
- 房地产新周期下,钢材需求拐点测算
- 三部门印发关于明确环境保护税应税污染物适用等有关问题的通知
- 中钢协第三季度信息发布会新闻稿新鲜出炉啦!
- 四部门关于印发《原材料工业质量提升三年行动方案(2018-2020年)》的通知
- 中央军民融合发展委员会第二次会议,习近平反复强调两件事 学习小组 昨天
- 两年来国企改革座谈会最重磅会议召开,这七大新表述你一定要知道
- 人民日报评论员:“两个毫不动摇”必须长期坚持
- 最新重磅消息!增值税税率将继续下降!
- 近期行业要闻,你都收到了吗
- 定了!个税起征点提至5000元,10月1日实施!谁最受益?
- 坚持稳中求进工作总基调,保持经济运行在合理区间
- 贸易摩擦升温,国际钢铁巨头靠什么保持盈利?
- 南钢股份:锁价长单增长快 期现套保比例高
- 行业相关资讯
- 关于深化四川电力体制改革的实施意见
- @所有人,这里有一个来自国务院3000多亿的红包,请查收!
- 行业相关讯息
- 2017年中国钛工业发展报告
- 矿、钢发展严重失衡 中国五矿与力拓组建合资公司
- 横跨千年的钢铁历史
- 李克强:2018年再压减钢铁产能3000万吨左右,推动钢铁等行业超低排放改造
- 2017年有色金属行业运行情况及2018年工作考虑
- 全球首套烧结烟气干式协同超净装备正式运行
- 中国钢铁威胁论夸大其词
- 中国废钢出口创近年最高值 同比增长数千倍
- 2018年工业节能与综合利用工作要点
- 工信部:2017年建材行业运行情况及2018年工作考虑
- 2020年我省钢铁行业总产值将达3500亿元
- 工信部:2017年钢铁行业运行情况及2018年工作考虑
- 省经信委三大措施促进工业稳步开局
- 严防“地条钢”死灰复燃工作部署电视电话会议召开
- 光明日报:2018中国工业的步子怎么走
- 攀西战略资源创新开发试验区第四次省部联席会议在攀枝花召开
- 靳伟:在中国钢铁工业协会2018年理事(扩大)会议上的报告
- 中国钢铁工业协会2018年理事(扩大)会议召开
- 深化供给侧结构性改革 开创中国钢铁工业高质量发展的新局面
- 《求是》刊登苗圩专访:高质量发展阶段的制造强国战略
- 产业司许科敏:加快优化调整 奋力开创产业政策工作新局面
- 2017年四川经济答卷:供给侧结构性改革发力 实体经济活力迸发
- 顾建国:坚定信心,维护钢铁行业稳中向好的发展态势
- 王新哲:加快发展新时代中国特色工业文化
- 关于《高端智能再制造行动计划(2018-2020年)》的解读
- 工业和信息化部关于印发《建材行业规范公告管理办法》的通知
- 国内钢市供需双弱价格小跌 进口矿价小幅波动
- 关于推进资源循环利用基地建设的指导意见
- 宣传贯彻党的十九大精神做好钢铁行业宣传工作 ——在2017中国冶金报社宣传工作会议上的讲话 刘振江
- 业内人士:未来两到三年去产能仍是钢企的重要工作
- 2020年我省工业绿色制造体系初步建立
- 《关于加快推进环保装备制造业发展的指导意见》的解读
- 浙江省财政支持打造“浙江工匠”促进全省经济转型升级
- 践行绿色发展理念 建设美丽中国 ——党的十九大第六场记者招待会内容辑要
- 省经信委召开培训会推进新材料首用保险赔偿机制 129项首批次新材料产品可申请财政资金补贴
- 习近平谈新时代坚持和发展中国特色社会主义的基本方略
- 国资委介绍2017年三季度中央企业经济运行情况
- 库存偏低、原料成本上升 一天内7家钛白粉企业涨价
- 发改委:大力推动钢铁企业兼并重组 进一步推进钢铁去产能工作
- 肖亚庆:供给侧结构性改革对推动经济发展具有重要意义
- 智能采矿,深部开采的诗与远方
- 钢铁去杠杆之战应如何打响?
- 坚定不移维护钢铁行业平稳运行
- 认真落实今年工作的总体要求 大力推进协会各项工作 ——在中国钢铁工业协会五届六次常务理事 (扩大)会议上的报告
- 把握机遇乘势而上 加快钢铁行业转型升级 ——在中国钢铁工业协会五届六次常务理事 (扩大)会议上的讲话
- 已设定时间表!央企打响煤炭钢铁去产能攻坚战
- 国土资源部关于四川省矿产资源总体规划(2016—2020年)的复函
- 国土部:建立完善推动绿色矿业发展的六大支撑体系
- 钢铁产业发展政策
- 四川省降低实体经济企业成本实施细则
- “地条钢”取缔后钢价再开挂 行业生产指数创一年多新高
- 国研中心研究员:中国经济中高速增长底部已初步形成
- 5月份国内钢铁PMI反弹至54.8% 钢价将高位整理
- 将“地条钢”取缔到位——国家发改委回应经济运行热点问题
- 四川“地条钢”基本上得到了根治
- 国务院公告(第四次大督查举报方向)
- 国家坚决彻底清理“地条钢”
- 15项税收政策7月1日开始实施,你准备好了吗?
- 公民依申请公开不再“三需要”
- 税收执法大督察走访纳税人1.72万户
- 国务院关于积极推进“互联网+”行动的指导意见
- 国务院关于推进国际产能和装备制造合作的指导意见
- 国务院关于依托黄金水道 推动长江经济带发展的指导意见
- 中国制造2025
- 中共中央关于制定十三五规划的建议(全文)
- 顾建国:坚定不移去产能、去杠杆保持行业稳定运行
- 《四川省发展服务型制造专项行动实施方案》全文
- 关于钒钛磁铁矿资源相关内容的调研
- 攀枝花的奇迹与我国钢铁基础建设
- 攀枝花开发建设史是中国三线建设史的缩影
新冠肺炎疫情期间企业扶持政策汇编
文章来源:四川省钒钛钢铁产业协会 | 时间:2020-03-10 | 浏览量:5732

点击上方蓝色字体,关注我们


























































































































































































































川公网安 51010602000645